7編、1260條、逾10萬字,從國家發展到個人權益,關涉我們每個人生活的方方面面,被譽為“半部憲法”“權利保障的宣言書”,這就是十三屆全國人大三次會議通過、將于明年1月1日開始實施的《民法典》。它關照著一個人“從搖籃到墳墓”、社會生活各方面的細節。
盡管是“民法”典,但是它也“從搖籃到墳墓”調整著征收拆遷的方方面面。
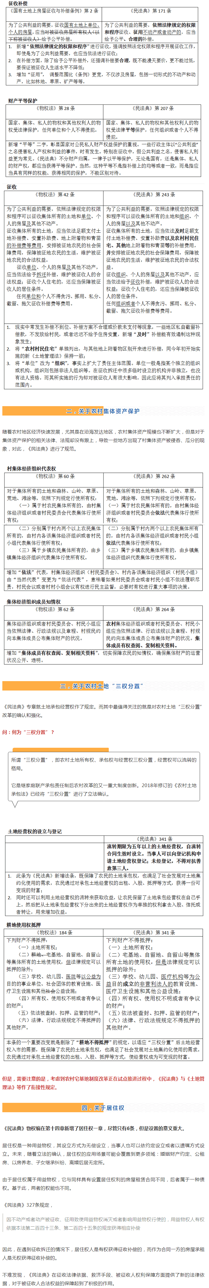
一,關于征收
縱觀整部《民法典》,“征收”二字共出現了15次,涉及法條7個,包括:
征收目的與征收補償(171條)、
征收決定導致物權變動(229條)、
征收(243條)、
耕地保護與集體土地征收(244條)、
征收與用益物權人補償(327條)、
土地承包經營權人征收補償(338條)、
征收與擔保物權人優先受償(390條)

合同形式新增預約合同、電子合同,非法合同、無權處分合同、未報批合同、格式合同的合同效力,合同解除變化
新增必考,2020法考的亮點將會是民法典,民法典修改將會是2020法考重點的重點,今天給大家匯總了所有的命題點
司法部普法與依法治理局會同中國法制出版社編輯了《民法典與生活同行》系列掛圖(一套9張)
《民法典》之外,還有大量的民法規范與制度沒有寫進來,甚至其他非民事法律中也涉及了民事法律內容,這也導致了在《民法典》中,有很多“法律另有規定除外”條款的存在
《生活中的民法典:看圖學法》選取群眾關心的118個民法典熱點問題,用問答和漫畫相結合的形式,通俗易懂、深入淺出地闡釋民法典一系列新規定新概念新精神
增設電梯屬于現行《物權法》第七十六條D一款第(六)項:“改建、重建建筑物及其附屬設施”本案符合現行 “兩個三分之二”的法定許可條件
物權編總共258條,但我們梳理后的匯總體系表僅有11頁,幫助大家從整體上把握物權編的內容架構與重要變動之處
《中華人民共和國民法典》自2021年1月1日起施行,中國民法典全文共7編,依次為總則、物權、合同、人格權、婚姻家庭、繼承、侵權責任和附則
數據、網絡虛擬財產受法律保護,倡導見義勇為、樂于助人,新增非法人組織為民事主體,居委會被賦予法人資格
民法典將G空拋物列入違法行為,經過細化和完善后的規定直指G空拋物、墜物“調查難”“取證難”等“老大難”問題,解決了不少曾經的法律困惑
《民法典》當中規定的典型合同,實際上新增加的就是這兩個(物業服務合同、保理合同),保理合同解決的是營商環境,物業服務合同解決的是民生環境
關于合同編的梳理完成共20頁,囊括了合同編全部526個條文,保證用少篇幅呈現民法典合同編體系并覆蓋全部重點內容